umito.® 海と魚がもっと好きになるウェブマガジン

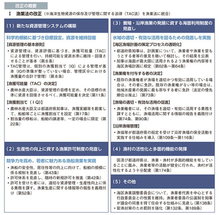
70年ぶりの改正漁業法が施行。水産資源管理はどう変わる?

2020年12月1日に、70年ぶりの抜本改革といわれる改正漁業法が施行されました。

2018年1月の施政方針演説の中で、漁獲量による資源管理の導入が表明され、同6月には「水産政策の改革」を政府方針として位置付けされました。その中に「国際的に見て遜色ない資源管理システムの導入」が挙げられています。そして同12月に改正漁業法が成立し、施行への運びとなりました。

(出典:水産庁 水産政策の改革(新漁業法等)のポイント

改正された法律自体は漁業だけでなく、養殖業も含めた多岐にわたる内容ですが、今回は天然の魚に焦点を当ててみてみます。

改正漁業法の背景

養殖を含めた日本の漁業生産量は2019年で416万トンと、統計開始以来の最低を記録しました。 ピークの1980年代のおよそ3分の1にまで落ち込んでしまっているのです。
低迷の原因には、漁獲の行き過ぎや気候変動など様々な要因がありますが、このままではさらに落ち込む恐れがあり、改正漁業法はこうした流れを止めることを目的としています。

(世界と日本の水揚傾向を比較 FAOと農林水産省データより作成)

上のグラフから、漁業生産量の推移と比較すると、日本の数量は世界全体と対照的な結果であることがわかります。

資源調査の本格化

資源を管理するためには、まずそれぞれの魚種の資源評価をする必要があります。改定漁業法では「農林水産大臣は、資源評価を行うに当たっては、全ての種類の水産資源について評価を行うよう努めるものとする(漁業法第9条4項)」とあります。

平成30年(2018年)における資源評価種は50種(国際資源であるクロマグロとサンマを除く)でした。
これを令和5年度(2023年)までに200種程度に拡大することになりました。

令和2年(2020年)では119種までに拡大されており、令和3年(2021年)に80種程度を加えることで200種程度となる予定です。

ちなみに米国では479種、EUでは226種がすでに評価されています。
日本が輸入しているカニエビサバアジギンダラカレイ、アカウオなどの多くの魚介類は資源評価がされており、後述する漁獲可能量(以下TAC)や漁獲割当て・個別割当て(以下IQ)を含む個別割当制度が適応されています。

改正漁業法における資源管理の基本 TAC(漁獲可能量)

改正漁業法における水産資源管理は、TAC(漁獲可能量)による管理を行うことを基本とする規定になっています(第8条第1項)。TACとは、科学的根拠に基づいて設定される漁獲量のことをいいます。最初の項で挙げた「漁獲量による資源管理の導入」のもとになります。

令和5年(2023年)度中を目途に、漁獲量ベースの8割がTAC管理となる予定です。

また、新たな管理手法としてMSY(最大持続生産量)ベースで管理が行われることになりました。令和3年(サバ類は令和2年から)からすでにTAC魚種となっている8魚種が、MSYベースでの管理へ移行されていきます。

その魚種とは、サバ類(マサバ、ゴマサバ)、マイワシ、スケトウダラ、マアジ、サンマ、スルメイカ、ズワイガニ、クロマグロの8魚種です。

(SDGs(持続可能な開発目標)の14「海の豊かさを守ろう」)

MSYでの資源管理は、2015年に国連で採択されたSDGs(持続可能な開発目標)の14「海の豊かさを守ろう」にも明記されています。

SDGsとは? SDGs14 海の豊かさを守ろう!

TACによる資源管理の開始はMSYベースで管理され、データがそろっている第1陣(令和3~5年)、資源評価に利用可能なデータが少ない第2陣の順番で検討されていくことになっています。

IQ(Individual Quota・漁獲割当て・個別割当て)の導入

改正漁業法では、TACによる管理はIQを行うことが基本となります(第8条第2項・第3項)。令和5年度までにTAC魚種を主な漁獲対象とする大臣許可漁業(例:大中まき網船などの大規模漁業)に、IQ管理を原則導入することになりました。大臣許可漁業の他に、知事許可漁業(例:小型漁船や定置網などの沿岸漁業)があります。

なぜIQが必要なのでしょうか?それはTACが決まっても、漁業者や漁船などに個別に漁獲量が割り当てられていないと、早い者勝ちになってしまいます。それを抑える手段が、漁船や漁業ごとに漁獲を割当てるIQ制度です。このIQ制度では、割り当てられた漁獲量を譲渡できないルールとなっています。この他に世界では、ニュージーランドやアイスランドなどで適用されているITQ制度(譲渡可能・個別割当制度)や、ノルウェーのIVQ制度(漁船別・個別割当制度)などがあります。

(出典:水産庁)

IQ制度をはじめとする他国の個別割当制度には、漁獲物のサイズを選んだ操業や、魚の価値が高い旬の時期に漁獲を絞って行われるなど、より資源が守られやすい仕組みが取れるようになっています。

沿岸漁業の漁獲推移

沿岸漁業においては、TAC魚種以外の水産資源(非TAC魚種)の漁獲は、量で約6割、生産額で約8割を占めています。上図のグラフが示す通り、沿岸漁業の漁獲量は減少が続き、1985年と2017年を比較すると、半分以下にまで減ってしまいました。
対象の魚種だけでなく、漁業全体として早急に魚の資源について対処すべき時が来ているのかもしません。

これからの改正漁業法の効果に期待し、魚の資源を守り、これからも美味しく魚を食べ続けるために、私たちにもできることを考え、共有し、みんなで取り組むことが大切ですね。